23. Februar 2026

AI@Real Estate

Nicht die grössten Modelle entscheiden

Europa wird im Wettlauf um die grössten Sprachmodelle strukturell zurückbleiben. Entscheidend ist daher nicht Modellgrösse, sondern die Fähigkeit, AI produktiv in Wertschöpfung zu übersetzen. Dieser Beitrag argumentiert, dass agentische AI-Systeme – mit spezialisierten Werkzeugen, No-Code/Low-Code-Ansätzen und zunehmend kleineren Open Source-Sprachmodellen – genau diesen Weg eröffnen. Für die Schweizer Immobilienwirtschaft entsteht damit eine reale Chance, AI nicht zu konsumieren, sondern selbst zu gestalten und dauerhaft in Geschäftsprozesse zu integrieren.

Nicht die grössten Modelle entscheiden
Quelle: ETH Zürich

Ein Artikel von: Dr. Mark Gille-Sepehri und Prof. Dr. Markus Schmidiger

Warum Wertschöpfung auch jenseits grosser Sprachmodelle entstehen muss

Mit dem Apertus-Modell zeigt die ETH Zürich, dass leistungsfähige Sprachmodelle auch in der Schweiz entwickelt werden können. Apertus verbindet hohe Performance mit Offenheit und wissenschaftlicher Nachvollziehbarkeit und markiert damit eine eigenständige europäische AI-Position.

Diese Positionierung ist von strategischer Bedeutung. Denn während die leistungsfähigsten grossen Sprachmodelle (Large Language Models, LLMs) heute nahezu ausschliesslich aus den USA oder aus China stammen – etwa von OpenAI, Google oder Anthropic – ist absehbar, dass Europa dieses Rennen um Modellgrösse und Trainingsvolumen weder wirtschaftlich noch geopolitisch gewinnen wird. Auch europäische Ausnahmen wie Mistral bleiben strukturell im Schatten der US-amerikanischen Hyperscaler, während frühe deutsche Initiativen wie Aleph Alpha ihre ursprünglichen Ambitionen im Bereich grosser Basismodelle bereits deutlich zurückgefahren haben.

Hinzu kommen strukturelle Abhängigkeiten bei Hardware und Lieferketten, insbesondere bei GPUs und Chipfertigung, die sich selbst mit massiven Investitionen kurzfristig kaum auflösen lassen. Die zentrale Frage lautet daher nicht, ob Europa und die Schweiz im Bereich AI gestalten können – sondern wo und wie.

Agentische AI: Eine Verschiebung der Wertschöpfung

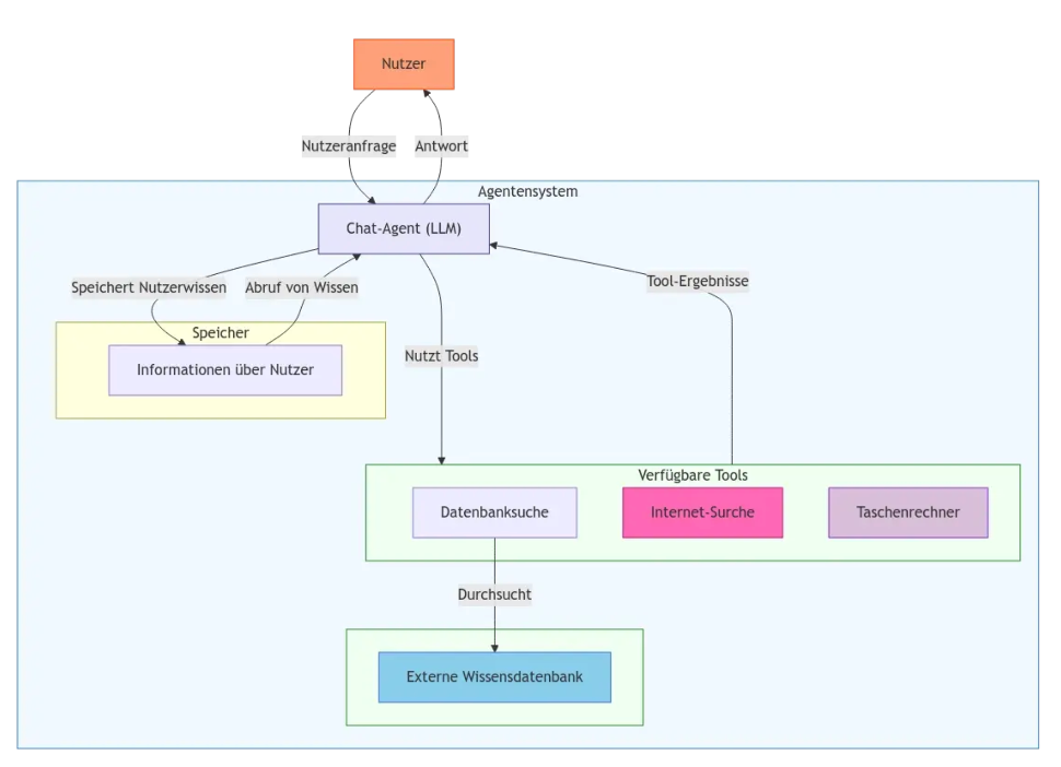
Ein realistischer und zugleich strategisch relevanter Ansatz liegt im Bereich der agentischen AI-Systeme (Bandi, 2025). In solchen Architekturen fungieren Sprachmodelle primär als Steuerungs-, Planungs- und Orchestrierungskomponente. Die eigentliche Problemlösung erfolgt über spezialisierte Werkzeuge: Datenzugriffe, Simulationen, regelbasierte Prüfungen, Optimierungs- oder Bewertungsfunktionen.

Quelle: codecentric

Damit verschiebt sich der Fokus der Leistungsfähigkeit:

  • weg von maximaler Modellgrösse,
  • hin zur Qualität, Verlässlichkeit und Vernetzung fachlicher Werkzeuge.

Ein agentisches System ist nicht deshalb leistungsfähig, weil es ein besonders grosses Sprachmodell nutzt, sondern weil es komplexe Aufgaben strukturiert zerlegt und fachlich belastbare Teilschritte sinnvoll kombiniert.

Diese Architektur verändert die ökonomische Logik der AI-Wertschöpfung grundlegend. Statt milliardenschwerer Modelltrainings rücken Domänenwissen, methodische Expertise und Software-Engineering im Anwendungskontextin den Vordergrund – Bereiche, in denen die Schweiz traditionell stark ist.

Der Trend zu kleineren Sprachmodellen

Bemerkenswert ist, dass agentische Architekturen mit einem weiteren aktuellen Trend einhergehen: dem zunehmenden Einsatz kleinerer, spezialisierter Sprachmodelle.

In agentischen Systemen übernehmen LLMs keine inhaltliche Allzuständigkeit, sondern methodische Funktionen (Plaat, 2025, Geng Foo, 2025) wie:

  • Aufgabenzerlegung,
  • Planung von Verarbeitungsschritten,
  • Auswahl geeigneter Werkzeuge,
  • Konsolidierung und Erklärung von Ergebnissen.

Für diese Aufgaben sind hochskalierte Modelle häufig nicht notwendig. Stattdessen gewinnen Small Language Models oder domänenspezifisch feinjustierte Modelle an Bedeutung (Wang, 2025; Lu, 2024; Belcak, 2025). Diese bieten:

  • geringeren Rechen- und Energiebedarf,
  • bessere Kontrollierbarkeit und Erklärbarkeit,
  • leichtere On-Premise- oder souveräne Deployment-Optionen,
  • höhere Anpassungsfähigkeit an regulatorische und fachliche Anforderungen.

Gerade im Schweizer Kontext – mit hohen Ansprüchen an Datenschutz, Governance und Nachvollziehbarkeit – eröffnet dieser Trend erhebliche Gestaltungsspielräume für Forschung, Lehre und Industrie.

Werkzeuge als Träger lokaler Wertschöpfung

Ein zentrales Merkmal agentischer AI ist, dass viele der eingesetzten Werkzeuge nicht mehr primär von AI- oder IT-Spezialisten, sondern von Domänenexpertinnen und -experten entwickelt, konfiguriert oder fachlich spezifiziert werden können. Möglich wird dies durch No-Code- und Low-Code-Ansätze, die den Zugang zu agentischen Systemen deutlich vereinfachen.

Moderne Schnittstellen wie z.B. das Model Context Protocol (MCP) (Hou, 2025) – eine Art „Bluetooth für die Verbindung von AI-Systemen“ – erlauben es, bestehende Datenquellen, Berechnungslogiken, Bewertungsmodelle oder regelbasierte Prüfungen mit geringem technischem Aufwand in agentische Architekturen einzubinden. Fachliche Logik – etwa Bewertungsannahmen, Entscheidungsregeln oder Prozessschritte – kann so direkt dort modelliert werden, wo das entsprechende Wissen vorhanden ist.

Damit verschiebt sich die Umsetzung von AI-Anwendungen strukturell:

  • weg von monolithischen IT-Projekten,
  • hin zu fachlich getriebenen, modularen Werkzeugen,
  • die von Domänenexpert:innen entworfen und von agentischen Systemen orchestriert werden.

Es entsteht ein Ökosystem, in dem

  • Hochschulen methodische und wissenschaftliche Grundlagen liefern,
  • Branchenakteure ihr Domänenwissen unmittelbar in digitale Werkzeuge übersetzen,
  • Forschungsgruppen und Startups spezialisierte, wiederverwendbare Komponenten entwickeln,
  • agentische AI-Systeme diese Bausteine kontextabhängig kombinieren und steuern.

Die daraus entstehende Wertschöpfung ist branchen-, prozess- und regionenspezifisch. Gerade für wissensintensive Volkswirtschaften wie die Schweiz eröffnet dieser Ansatz die Möglichkeit, AI nicht als externe Technologie zu konsumieren, sondern als gestaltbares Instrument in der Hand der Fachdomänen zu verankern.

Zwei Beispiele zu Potenzialen agentischer Orchestrierung in der Immobilienwirtschaft

Agentische Due Diligence für Rechenzentren

Die Machbarkeits- und Standortprüfung für den Bau eines Rechenzentrums zählt zu den komplexesten Analyseprozessen in der Immobilienentwicklung. Sie vereint in der Praxis eine Vielzahl fachlicher Fragestellungen, die traditionell von unterschiedlichen Spezialisten bearbeitet werden und entsprechend zeit- und kostenintensiv sind. Üblicherweise umfasst eine solche Due Diligence mehrwöchige Prüfungen unter anderem zu:

  • Standort- und Umfeldfaktoren, etwa Flächenverfügbarkeit, Topographie, Erschliessung und Nachbarschaftsnutzungen,
  • technischer Infrastruktur, insbesondere Energieverfügbarkeit und -redundanz, Netzanschlüsse, Kühlmöglichkeiten sowie Anbindung an Daten- und Glasfasernetze,
  • regulatorischen und planungsrechtlichen Rahmenbedingungen, inklusive Baurecht, Nutzungsvorgaben, Umweltauflagen und Genehmigungsrisiken,
  • wirtschaftlicher Tragfähigkeit, etwa Investitionskosten, Betriebskosten, Skalierbarkeit, Vermarktungsperspektiven und Sensitivitäten.

In einer agentischen Architektur wird dieser Prozess grundlegend neu strukturiert. Der Agent zerlegt die Gesamtfragestellung systematisch in fachliche Teilaufgaben und orchestriert dafür spezialisierte Werkzeuge, die jeweils auf unterschiedliche Datenquellen und Bewertungslogiken zugreifen. Berücksichtigt werden unter anderem Geodaten, Energie- und Infrastrukturdaten, netzseitige Anschlussleistungen und Redundanzkonzepte, regulatorische und genehmigungsrechtliche Vorgaben, Markt- und Kostendaten sowie objektspezifische Annahmen. Diese reichen bis auf die Ebene der technischen Gebäudestruktur, etwa leistungsabhängig dimensionierte Hauptgebäude, separate Baukörper für Notstromaggregate, Treibstofflogistik und Anlagen der unterbrechungsfreien Stromversorgung sowie deren räumliche und betriebliche Integration.

Ein wesentlicher Mehrwert agentischer Orchestrierung liegt dabei im gezielten, kontextabhängigen Zugriff auf sehr heterogene Datenquellen, die in klassischen Architekturen oft isoliert vorliegen und manuell zusammengeführt werden müssen. Der Agent integriert diese Informationen strukturiert, prüft ihre Konsistenz und macht implizite Annahmen explizit nachvollziehbar.

Das Sprachmodell übernimmt dabei nicht die inhaltliche Bewertung selbst, sondern fungiert als methodischer Koordinator: Es steuert die Abfolge der Analyseschritte, entscheidet, welche Werkzeuge in welchem Kontext relevant sind, und integriert die Ergebnisse zu einem kohärenten Gesamtbild.

Die Qualität der Analyse entsteht somit nicht durch ein besonders grosses Sprachmodell, sondern durch die fachliche Tiefe, Aktualität und Kombination der eingesetzten Werkzeuge und Datenquellen. Bearbeitungszeiten lassen sich drastisch verkürzen, während Transparenz, Nachvollziehbarkeit und Reproduzierbarkeit der Ergebnisse signifikant steigen – zentrale Voraussetzungen für fundierte Investitions- und Standortentscheidungen.

Agentische Erstellung von FM-Leistungsbeschreibungen und -Leistungsverzeichnissen

Ein weiteres besonders praxisrelevantes Anwendungsfeld agentischer AI in der Immobilienwirtschaft ist die Erstellung von Leistungsbeschreibungen und Leistungsverzeichnissen für Betrieb, Wartung und Prüfung technischer Anlagen. Gerade bei grösseren Bestandsimmobilien handelt es sich dabei um einen hochkomplexen, zeitintensiven Prozess, der heute häufig Tage bis Wochen in Anspruch nimmt.

Ausgangspunkt sind in der Praxis meist proprietär vorliegende Anlagenlisten: uneinheitliche Bezeichnungen, objektspezifische Strukturen, historisch gewachsene Dokumentationen. Diese müssen zunächst fachlich interpretiert und auf normierte Anlagentypen abgebildet werden – eine Aufgabe, die tiefes Domänenwissen erfordert und kaum standardisiert ist.

In einer agentischen Architektur lässt sich dieser Prozess modular strukturieren:

  • Ein spezialisiertes Werkzeug ordnet die objektspezifischen Anlagenlisten systematisch standardisierten Anlagentypen zu.
  • Weitere Werkzeuge greifen auf schweizerische Regelwerke und Normen zu – etwa Vorgaben aus dem SIA-Umfeld, aus Brandschutz-, Sicherheits- oder Betreiberregelwerken – und leiten daraus die relevanten Anforderungen an Prüfung, Wartung und Dokumentation ab.
  • Der Agent orchestriert diese Bausteine und überführt sie automatisiert in konsistente Leistungsbeschreibungen und Leistungsverzeichnisse, abgestimmt auf Objekt, Nutzung und regulatorischen Rahmen.

Das Sprachmodell übernimmt dabei nicht die fachliche Entscheidungshoheit, sondern die methodische Steuerung: Es strukturiert den Prozess, stellt sicher, dass alle relevanten Anlagentypen berücksichtigt werden, prüft die Konsistenz zwischen Anlagenbestand und regulatorischen Anforderungen und integriert die Ergebnisse in ausschreibungsfähige Dokumente.

Der Mehrwert entsteht nicht durch Textgenerierung an sich, sondern durch die systematische Übersetzung von Anlagenbestand und Regulierung in operative Ausschreibungslogik. Ein Prozess, der bislang stark manuell, fehleranfällig und personengebunden ist, wird so nachvollziehbar, reproduzierbar und skalierbar.

Gerade im schweizerischen Kontext – mit klar definierten Normen, Prüfzyklen und Dokumentationspflichten – zeigt sich das Potenzial agentischer KI deutlich: 

Leistungsbeschreibungen bleiben regelkonform, prüfbar und transparent, während der zeitliche Aufwand signifikant reduziert wird. 

Wie in jeder Nutzung bleibt hier natürlich die Prüfung durch den Human in the Loop weiterhin unbedingt relevant.

Implikationen für Hochschulen und Forschung

Für den akademischen Bereich ergeben sich daraus klare Perspektiven:

  • Forschung kann sich stärker auf agentische Architekturen, Werkzeug-Design und Evaluationsmethodenkonzentrieren.
  • Interdisziplinäre Zusammenarbeit zwischen Informatik, Wirtschafts-, Ingenieur- und Sozialwissenschaften wird zentral.
  • Lehre kann Studierende befähigen, nicht nur Modelle zu nutzen, sondern agentische Systeme fachlich zu gestalten.

Agentische AI ist damit weniger ein kurzfristiger Technologietrend als ein strategischer Gestaltungsraum, in dem Europa und die Schweiz reale Souveränität aufbauen können – nicht durch das Kopieren globaler Modellgiganten, sondern durch intelligente, domänenspezifische Wertschöpfung.

Die Transformation gemeinsam umsetzen

Die zuvor beschriebenen Prinzipien – agentische AI, modulare Werkzeuge und der gezielte Einsatz auch kleiner, spezialisierter Sprachmodelle – sind keine theoretischen Zukunftsbilder. Sie lassen sich heute in der Immobilienwirtschaft umsetzen. Entscheidend ist dabei ein strukturierter, partnerschaftlicher Ansatz, der Strategie, Technologie und Organisation zusammenführt.

Genau dafür wurde unser AI@RE Transformation Circle  geschaffen. Das Programm begleitet Immobilienunternehmen dabei, agentische AI konkret, wirksam und nachhaltig in ihre Wertschöpfung zu integrieren – von der ersten strategischen Einordnung bis zur Umsetzung produktiver Anwendungsfälle in Bewertung, Transaktion, Finanzierung und Management.

Im Transformation Circle arbeiten Unternehmen, Wissenschaft und Praxispartner eng zusammen. Gemeinsam werden agentische Architekturen entwickelt, geeignete Werkzeuge ausgewählt und in bestehende Daten- und Systemlandschaften eingebettet. Gleichzeitig entsteht die notwendige Besteller- und Steuerungskompetenz, um AI langfristig selbstbestimmt und verantwortungsvoll einzusetzen.

So wird aus der im Blog skizzierten technologischen Perspektive ein gemeinsamer Transformationsprozess – mit klarem Fokus auf Nutzen, Umsetzbarkeit und nachhaltige Wertschöpfung in der Immobilienwirtschaft.

Das Literaturverzeichnis finden Sie hier.

Wie AI-fit ist Ihr Unternehmen wirklich?

Eine klare Antwort in 10 Minuten.

Mit unserem kostenlosen AI Readiness Check erhalten Sie eine strukturierte Standortbestimmung entlang der entscheidenden Erfolgsfaktoren: Daten. Use Cases. Organisation. Kompetenzen. Governance.

Sie sehen sofort, wo Sie stehen und wo Ihr grösstes Hebelpotenzial liegt.

➔ Jetzt AI Readiness Check starten
(Die Auswertung ist anonym und sofort verfügbar.)

AI @ Real Estate: bleiben Sie am Puls

Unsere Webinarreihe beleuchtet regelmässig aktuelle Fragestellungen an der Schnittstelle von AI und Immobilienwirtschaft.

Nächstes Webinar:
5. März 2026
„Warum AI nicht liefert – und was das über Ihre Organisation aussagt“

➔ Infos und Anmeldung

Von Erkenntnis zu Umsetzung

In unseren Seminaren und Workshops vertiefen wir die Themen praxisnah und mit konkreter Transferunterstützung für Ihr Unternehmen.

Alle Angebote rund um AI @ Real Estate finden Sie hier.

Kommentare

0 Kommentare

Kommentar verfassen

Danke für Ihren Kommentar, wir prüfen dies gerne.